The Payment Provider Protocol is the integration protocol between VTEX and other companies that process payments.
Through it, VTEX offers a public contract available to all providers that wish to integrate into our platform. As a result, providers become more autonomous regarding such integration.
The protocol has the following features:
- On-line approval process.
- Pre-authorization support (2-step capture).
- Mechanism of payment authorization attempt.
- Payment redirection flow support (3P).
- OAuth protocol support for authentication.
More information about the payment protocol flow can be found in the Payment Protocol flow section. You can find references to the protocol API here.
Concepts
Provider: payment system, gateway or provider that processes payments.
Payment Provider Protocol: integration protocol developed by VTEX.
Connector: name of the partner provider that integrates with VTEX.
Oauth: authorization protocol for web APIs designed to allow client applications to access a protected resource on behalf of a user.
Acquirer: a company that specializes in processing payments. It is responsible for transferring the values which the issuing bank receives from the client to the account of your store.
Implementation prerequisites
A business partnership agreement for financial services
For implementing, publishing, and updating a payment connector on VTEX, you need to sign a partnership agreement for financial services that covers the particularities of this domain and the regulations within the platform. If you do not have a partnership agreement yet but want to become a payment provider, please contact our team through thewebsite.
Access to a VTEX environment
To publish a connector, you need to have a VTEX environment, which you can only get after signing a partnership agreement for financial services. You need the VTEX environment to publish, homologate, update, and have access to our support when developing and maintaining a connector.
If the partner is a SI (Service Implementer) developing integrations for clients or other payment providers, the VTEX account of the main provider must be used and not the account of the contractor agency.
Payment method requirements
Payment providers with credit, debit or cobranded cards (solutions without redirect)
To become an integrated VTEX provider, you must use one of the following solutions:
- The infrastructure where the connector will be built must have the PCI-DSS certificate signed by a QSA (Qualified Security Assessor). More information on the PCI Security Standards Council.
- If you don't have the certificate, the provider may be implemented by using Secure Proxy.
If the provider is certified or has already started the certification process, you can contact the VTEX commercial team to begin the integration.
The provider must forward the AOC (Attestation of Compliance for Onsite Assessments - Service Provider Version) fully completed to VTEX, observing the following points:
- Company Name: the “URL” field (Part 1a.) must be the same as that of the company requesting the integration procedure. If it is filled in with another name (example: a company acquired by another), it will be necessary to send extra documentation that proves the relationship between the companies, and that the PCI DSS evaluated the provider's service URL.
- Signature: document signed by the company representative and the QSA.
- Expiration Date: the validity of the AOC is 1 year after the signing date. The AOC issued more than 11 months ago must not be sent to VTEX, that is, less than 30 days before its expiration date.
The SAQ (Self-Assessment Questionnaire) and AOC (Attestation of Compliance for Onsite Assessments – Merchants Version) documents are not accepted in the VTEX integration process.
Payment providers with notes payables, Brazilian boleto or private label cards (or providers of any kind of card using redirect solutions)
For these types of providers, VTEX does not require evidence of PCI DSS certification. Just contact the VTEX commercial team to begin the integration.
First steps
Next, we will present step-by-step information on integrating payments with VTEX.
1. Implementing the protocol
Before setting up the VTEX environment, the provider must implement the back-end service required to receive and process payments (APIs). More information about the protocol payment flow can be found in the Payment Protocol flow section. You can find references to the protocol API here.
2. Specific use cases
In some cases, connectors can be built for a specific solution. The references below will help you identify such cases:
- Payment Provider Framework (PPF): Solution for implementing connectors through VTEX IO from a boilerplate, which already comes with most of the work done, including the protocol endpoints. VTEX IO also speeds up the development process and in-store testing.
- Payment Provider Protocol POS payments: PPP application for payments in physical stores using a payment terminal (POS), which can be used with credit and debit cards. The payment flow starts with a purchase made on inStore, then communication is established with the POS, where the customer inserts the card.
3. Payment Provider Homologation
After getting access information and implementing the backend, the provider has to install the Payment Provider Test Suite app to access the testing tool. The installation is done through the VTEX App Store.

To pass the homologation process, you need to implement specific logic to handle the test requirements. When sending requests to Test Suite, use the extra header
X-VTEX-API-Is-TestSuite = trueto identify them and mask any required case.
All communication with servers, whether during the homologation process or in production, must be via HTTPS, which by default uses port 443. Note that all HTTPS communication must be exclusively over TLS 1.2.
After installing, click Apps in the left menu of the Admin. Then, select the Payment Provider Test Suite app to complete the setup.
Depending on the Admin version that the store account uses, the app will not be visible in the app list. To access it, go to https://{{accountName}}.myvtex.com/admin/test-suite/payment-provider, replacing {{accountName}} with the account name of your store.
Then, you will find a form with three sections: Service information, Payment method, and Test cases. Complete the fields following the instructions below.
Service information
- Service URL: Define the URL of the service provider. This URL will be the base address for the protocol and must follow the format determined by it. For example, if the service URL is
https://example.com/, the full URL for the /payments endpoint will behttps://example.com/payments. - AppKey and AppToken: The Test with AppKey and AppToken button allows you to choose whether or not to configure the values of these fields, which can make testing easier during the development stage. If you do not enable this option, the credentials will be sent in the headers as an empty string.
The gateway saves the store credentials configured in the affiliation and sends them in the X-VTEX-API-AppKey and X-VTEX-API-AppToken headers. The exceptions are integrations developed using VTEX IO, for which the headers will be sent as x-provider-api-appKey and x-provider-api-appToken. If you are developing using the Payment Provider Framework (IO), this is configured by the usesProviderHeadersName option. See the available settings here.

Payment method
After completing the Service URL field, Test Suite will validate the Manifest endpoint and check the declared payment methods. They will be displayed as options in this field. Select the payment method you want to test.
Test cases
In this section, you need to select the cases you want to test. If you are testing a credit card method, your integration must pass the Approved, Denied, Cancellation, Async Approved, and Async Denied cases. Only the Redirect flow is required for a payment method with redirect.

4. Testing
When you click the Run Test button, Test Suite will call the provided service URL and run the selected test cases. The tests are:
- Approved flow: This test is divided in three steps. First, we send a Create Payment request to
{{ServiceURL}}/payments, expecting status approved as a response. Second, we send a Settle Payment request to{{ServiceURL}}/payments/{paymentId}/settlements, expecting a response with settleId completed. And finally, we send a Refund Payment request to{{ServiceURL}}/payments/{paymentId}/refunds, and expect a response with refundId completed. - Denied flow: In this test, we send a Create Payment request to
{{ServiceURL}}/payments, expecting status denied as a response. - Cancellation flow: For this test, first, we need status approved as a response to the Create Payment request to
{{ServiceURL}}/payments. Then, we send a Cancel Payment request to{{ServiceURL}}/payments/{paymentId}/cancelationsand expect status canceled as a response. - Async Approved flow: This test is divided in two steps. First, we send a Create Payment request to {{ServiceURL}}/payments, expecting the status undefined as a response. After 15 seconds, we expect to receive another response in the same format via a POST with the URL sent in the callbackUrl field with status approved. When the integration is in production, this last call made by callbackUrl is authenticated using the partner’s environment keys: vtex-app-key and vtex-app-token. Learn more about the callback flow in the Payment Authorization section.
- Async Denied flow: This test is also divided in two steps, as the previous one. First, we send a Create Payment request to {{ServiceURL}}/payments, expecting status undefined as a response. After 15 seconds, we expect to receive another response in the same format via a POST with the URL sent in the callbackUrl field and with status denied. When the integration is in production, this last call made by callbackUrl is authenticated using the partner’s environment keys: vtex-app-key and vtex-app-token. You can learn more about the callback flow in the Payment Authorization section.
- Boleto flow: Boleto is a popular payment method in Brazil. In this test, we send a Create Payment request to {{ServiceURL}}/payments, expecting the status undefined as a response and the bankIssueUrl field containing the boleto ticket URL. After 15 seconds, we expect to receive another response in the same format via a POST with the URL sent in the callbackUrl field and with status approved. When the integration is in production, this last call made by callbackUrl is authenticated with the partner’s environment keys: vtex-app-key and vtex-app-token. Learn more about the callback flow in the Payment Authorization section.
- Redirect flow: This test is divided in two steps. First, we send a Create Payment request to
{{ServiceURL}}/payments, expecting the status undefined as a response and the redirectUrl field containing the URL that will be used to redirect the customer. After 15 seconds, we expect to receive another response in the same format via a POST with the URL sent in the callbackUrl field and with status approved. When the integration is in production, this last call made by callbackUrl is authenticated with the partner's environment keys: vtex-app-key and vtex-app-token. Learn more about the callback flow in the Payment Authorization section. Connectors that will use Redirect don’t need to pass all Test Suite tests, only the Redirect test.
For credit cards, the mandatory tests are Authorize, Denied, Cancel, Async Approved, and Async Denied.
Use the following numbers to identify how to correctly respond to each credit card test:
| Card number | Response status |
|---|---|
| 4444333322221111 | approved |
| 4444333322221112 | denied |
| 4222222222222224 | undefined, callbackUrl with status approved |
| 4222222222222225 | undefined, callbackUrl with status denied |
5. Results
After running the tests, the system will display the Test Report, where you can see the detailed results of each test case. This way, you can have more visibility into what should be adjusted if an error occurs.
To see the messages exchanged between Test Suite and the payment provider implementation, click the Inspect Log button for the test case you want. A modal will open showing the message list and the payload of each request and response. The button in the upper right corner allows you to copy the code to the clipboard.
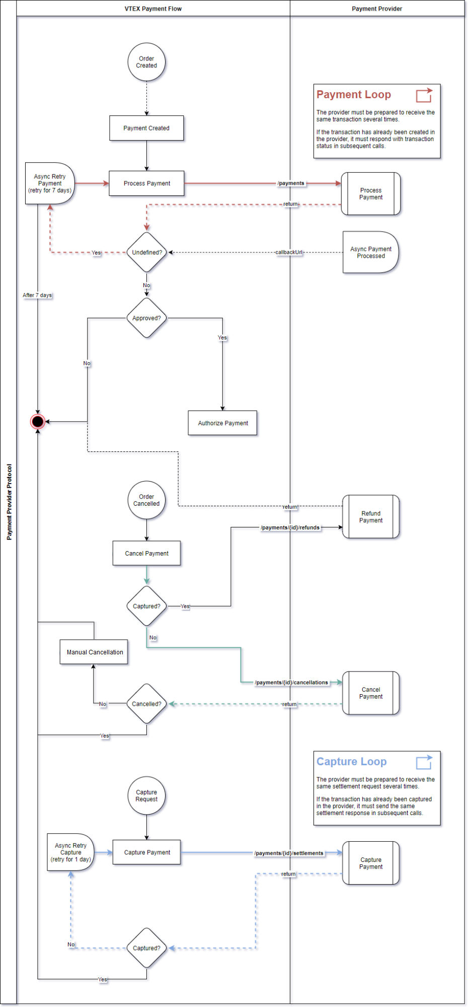
Payment protocol flow
Here we explain the integrated payment stream in detail. The image below illustrates the entire flow, showing VTEX Payments and the responsibilities of your supplier.
It all starts with requesting a new payment after the creation of a new order. VTEX creates a new payment representation and proceeds to the payments processing.

The default period of 7 days for asynchronous payment retries is only applied when the user does not specify a value in the
delayToCancelfield of the Create Payment endpoint or when sending the callbackURL.
The maximum value allowed for the
delayToCancelfield is 30 days (2592000 seconds). However, in payments made through PIX (brazilian instant payment method), the values must be set between 15 and 60 minutes (900 and 3600 seconds).
Payment Authorization
At this point VTEX calls the /payments endpoint and sends a payload with the payment data to your provider. The provider must process this data and send back the response, which must contain one of the status values: approved, denied, or undefined.
The undefined status represents the state where the provider could not finish processing the payment. This may be due to a long processing time or some asynchronous processing.
In any case, once the processing is completed and the provider has a final status (approved or denied), it must call our callbackUrl. We submit the callbackUrl in the body of the /payments request. There are two possible flows when using the callbackUrl depending on whether your integration is hosted on the partner infrastructure or on VTEX IO:
- Without VTEX IO:
callbackUrlcontains a callback endpoint for the provider to notify the gateway of the updated status. - With VTEX IO:
callbackUrlcontains a retry endpoint. When the provider uses this endpoint to call the gateway, a new Create Payment (/payments) request is made from the gateway to the provider, and the gateway receives the updated payment status in response to this request.
The complete flow with undefined status and use of notification can be seen below:

- The payment authorization is initiated when the gateway calls the Create Payment (/payment) endpoint for the provider. The
callbackUrlfield is submitted in the body of the request and contains the URL to send the notification. - The payment occurs asynchronously (it does not generate the final status when the transaction is initiated). The gateway then receives the response with undefined status and waits for the payment processing to be completed. Finally, once the processing is completed, the final status (approved or denied) is updated.
- When the payment is processed, the acquirer triggers a webhook to the provider with the new status.
- The provider, upon receiving the call through the webhook, calls the notification endpoint and returns the updated status to the gateway.
The complete flow with undefined status and use of retry can be seen below:

- The payment authorization is initiated when the gateway calls the Create Payment (/payment) endpoint for the provider. The
callbackUrlfield is submitted in the body of the request and contains the URL of the retry endpoint. - The payment occurs asynchronously (it does not generate the final status when the transaction is initiated). The gateway then receives the response with undefined status and waits for the payment processing to be completed. Finally, once the processing is completed, the final status (approved or denied) is updated.
- When the payment is processed, the acquirer triggers a webhook to the provider with the new status.
- The provider, upon receiving the call through the webhook, calls the retry endpoint to the gateway, requesting it to call the /payment endpoint again. Retry does not require any payload.
- After receiving retry, the gateway calls the /payment endpoint again. Finally, the gateway receives the response from the provider with the new status (approved or denied).
Callback URL
The callbackUrl field contains an URL that the payment provider uses to make a callback and inform our gateway of the final payment status: approved or denied.
This URL has some query parameters, including the X-VTEX-signature. This parameter is mandatory and contains a signature token to identify that the request has been generated from VTEX as a security measure. The signature token has at most 32 characters. You can check an example of callback URL with the signature token below:
https://gatewayqa.vtexpayments.com.br/api/pvt/payment-provider/transactions/8FB0F111111122222333344449984ACB/payments/A2A9A25B11111111222222333327883C/callback?accountName=teampaymentsintegrations&X-VTEX-signature=R123456789aBcDeFGHij1234567890tk
In the Transactions page of the Admin, the signature token appears masked for security reasons, as in this example: X-VTEX-signature=Rj******tk.
See below an example of a payload forwarded along with the callback URL:
{"paymentId":"8B3BA2F4352545A8B1C5A215F356A01C","status":"approved","authorizationId":"184520","nsu":"21705348","tid":"21705348","acquirer":"pagarme","code":"0000","message":"Transação aprovada com sucesso","delayToAutoSettle":1200, "delayToAutoSettleAfterAntifraud":1200, "delayToCancel":86400,"cardBrand":"Mastercard","firstDigits":"534696","lastDigits":"6921","maxValue":16.6}
The parameter values sent in the callback payload replace the original values informed in the Create Payment request.
If the waiting parameters (delayToAutoSettle e delayToAutoSettleAfterAntifraud) are not sent with the callback URL, these values will be automatically set to 24 hours.
When making the callback request, we recommend that payment providers use the callback URL exactly as received, which guarantees that all the parameters are included.
When calling Callback URL, your provider should send in the request the X-VTEX-API-AppKey and X-VTEX-API-AppToken headers. Check more information about this in the VTEX credentials section.
In addition to the Callback URL, if the status is undefined, VTEX will try again to call the payment authorization endpoint. If the status returned on these calls remains undefined, calls will continue for up to 7 days. That's why it's important that your provider be ready to receive the same payment authorization several times.
Once the payment has been processed by your provider, either directly or asynchronously, we move the payment transaction within VTEX to the authorized or canceled status, according to the processing response status.
Check more references on the authorization API here.
Refund/Cancellation
After the first call for payment authorization, the store may cancel the order at any time. At the time of cancellation, the following situations may occur:
- Payment transaction has already been settled: the cancellation request will then result in a refund call to the provider endpoint /payments/{id}/refunds, where {id} stands for the payment ID in VTEX.
- Payment transaction has not yet been settled: we will call the provider’s endpoint /payments/{id}/cancellations, where {id} is the payment ID in VTEX. If there is any difficulty in processing the automatic cancellation, an email will be sent to the merchant so that he can manually cancel it.
The Payment Provider Protocol also allows partial refunds. For example, if after completing a purchase in the amount of USD 1,000, it is necessary to refund the customer in the amount of USD 300, two scenarios are possible:
- Payment has already been settled: a partial refund of USD 300 will be made to the customer. The remaining amount (USD 700) remains at the merchant's disposal.
- Payment has not yet been settled: a settlement occurs in the amount of USD 300 and a partial settlement approval in the amount of USD 700 will be made to the merchant.
More information about the refund and cancellation API here.
Settlement
If the payment transaction is authorized in VTEX Payments, it can receive settlement requests. When we receive a settlement request, we call the /payments/{id}/settlements provider endpoint, where {id} is the payment ID inside VTEX.
When the provider receives a request for settlement, it must settle the payment and respond with settlement information. If this call fails, we do some retries for up to 1 day.
Your provider must be prepared to receive the same settlement call multiple times.
If the settlement call works fine, we move the payment transaction to the Finished status, and the stream ends successfully.
More information about the Settlement API here.
VTEX Credentials
When calling CallbackURL, you must specify the authentication headers, which in VTEX are X-VTEX-API-AppKey and X-VTEX-API-AppToken. You can find these credentials (which are unique to your account) in the VTEX License Manager module.
Use the https://{{AccountName}}.myvtex.com/admin/license-manager/#/home URL, replacing {{AccountName}} with your account name. Then follow the instructions explained in this tutorial to learn how to create appKeys and appTokens.