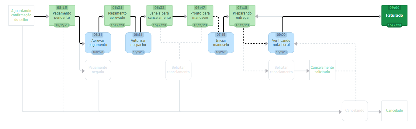
{"section":"tutorials","requestedLocale":"pt","requestedSlug":"fluxo-e-status-de-pedidos","locale":"pt","slug":"fluxo-e-status-de-pedidos","path":"docs/pt/tutorials/pedidos/todos-os-pedidos/fluxo-e-status-de-pedidos.md","branch":"main","content":"O fluxo de pedidos descreve os estados, as possibilidades e as ações ao longo do ciclo de vida de um pedido. Com o fluxo, o lojista também acompanha as etapas mapeadas do pedido na plataforma (status).\n\nEsse artigo contém as seguintes informações:\n- Os [tipos de fluxos](/pt/docs/tutorials/fluxo-e-status-de-pedidos#tipos-de-fluxo) de pedidos possíveis na plataforma: [marketplace](/pt/docs/tutorials/fluxo-e-status-de-pedidos#fluxo-do-marketplace), [seller](/pt/docs/tutorials/fluxo-e-status-de-pedidos#fluxo-do-seller), [chain](/pt/docs/tutorials/fluxo-e-status-de-pedidos#fluxo-chain) e [completo](/pt/docs/tutorials/fluxo-e-status-de-pedidos#fluxo-completo).\n- Uma [tabela com todos os status vistos pelo Admin e API](/pt/docs/tutorials/fluxo-e-status-de-pedidos#tabela-de-status-de-pedidos).\n- Os casos em que [ocorre o cancelamento de um pedido](/pt/docs/tutorials/fluxo-e-status-de-pedidos#cancelamento-de-pedido).\n\n> ℹ️ Para saber como acompanhar o fluxo de um pedido, confira o artigo [Acompanhamento de pedido](/pt/docs/tutorials/acompanhamento-de-pedidos).\n\n## Tipos de fluxo\n\nHá quatro fluxos de pedidos possíveis na VTEX:\n- [Fluxo marketplace](/pt/docs/tutorials/fluxo-e-status-de-pedidos#fluxo-do-marketplace): é o fluxo do pedido feito na [loja responsável apenas pela venda](/pt/docs/tutorials/o-que-e-um-marketplace).\n- [Fluxo seller](/pt/docs/tutorials/fluxo-e-status-de-pedidos#fluxo-do-seller): é o fluxo do pedido visto pela [loja responsável por manusear o pedido para enviá-lo](/pt/docs/tutorials/o-que-e-um-seller).\n- [Fluxo completo](/pt/docs/tutorials/fluxo-e-status-de-pedidos#fluxo-completo): é o fluxo de um pedido feito na loja responsável pela venda e entrega do pedido. Nesse caso, a loja atua simultaneamente como seller e marketplace. \n- [Fluxo chain](/pt/docs/tutorials/fluxo-e-status-de-pedidos#fluxo-chain): é o fluxo do pedido visto pela loja que intermedia a venda entre marketplace e seller. Esse fluxo é similar ao fluxo de marketplace, no entanto, o processo de pagamento é feito somente no marketplace, e não na loja que atua como chain. Esse fluxo ocorre nos cenários de venda de [Multilevel Omnichannel Inventory](/pt/docs/tutorials/multilevel-omnichannel-inventory).\n\n> ⚠️ Para os casos de pedidos incompletos, confira o artigo [Como funcionam os pedidos incompletos](/pt/docs/tutorials/entendendo-os-pedidos-incompletos) para entender os motivos desse fluxo e de seu cancelamento.\n\n### Fluxo do marketplace\n\n![pedido_marketplace_pt](https://cdn.statically.io/gh/vtexdocs/help-center-content/refs/heads/main/docs/pt/tutorials/pedidos/todos-os-pedidos/fluxo-e-status-de-pedidos_1.png)\n\nO fluxo do marketplace está integrado ao fluxo do seller. Quando um pedido que será entregue por um seller externo (não sendo o seller principal) é finalizado, o fluxo visto pelo marketplace é:\n\n1. Iniciado com o status `Aguardando confirmação do seller` e automaticamente passa para o status `Pagamento Pendente`. Como o marketplace é responsável pelo recebimento do pagamento, há dois possíveis status seguintes: \n    * **O marketplace recebe a aprovação do pagamento**: o status passa para `Pagamento aprovado`. \n    * **O marketplace não recebe o pagamento**: é dado início ao processo de cancelamento do pedido, e o status passa para `Cancelando`.\n2. Depois do pagamento aprovado e o tempo de [carência para cancelamento](/pt/docs/tutorials/configurar-o-tempo-de-carencia-para-cancelamento-do-pedido) (estágio visível para o seller), o marketplace deve esperar o seller iniciar o manuseio do pedido. Essa é uma ação ativa e indica que o seller iniciou a preparação dos pacotes do pedido. Caso o seller não realize essa ação, o [pedido permanece no status Pronto para manuseio](/pt/troubleshooting/o-pedido-nao-avanca-apos-o-status-pronto-para-manuseio).\n3. Depois da confirmação do preparo pelo seller, o status do pedido visto pelo marketplace poderá ficar em `Verificando nota fiscal` caso haja algum erro. Confira [os casos mais comuns](/pt/troubleshooting/o-pedido-da-minha-loja-esta-parado-no-status-verificando-nota-fiscal) para que o pedido permaneça nesse status. Vale lembrar que se o pedido estiver parcialmente faturado, ele poderá voltar para o status `Pagamento aprovado` e a plataforma espera que o lojista [inclua as notas fiscais](/pt/docs/tutorials/faturar-um-pedido-manualmente) corretamente. O valor da soma das notas fiscais deve corresponder ao valor total do pedido. \n4. Depois da confirmação do manuseio, o pedido é preparado para envio pelo seller.\n5. Quando o seller insere corretamente as faturas, o status passa para `Faturado`. Esse status significa que a transação de compra foi realizada com sucesso e não é mais possível reverter ou alterar o status do pedido. A liquidação do pagamento ocorre quando o pedido chega nesse estágio.\n6. O seller deve concluir o processo de envio do pedido.\n\nPara saber como identificar pedidos que são provenientes de marketplace, consulte o artigo [Visualizar pedidos de marketplace em Todos os pedidos](/pt/docs/tutorials/todos-os-pedidos).\n\n### Fluxo do seller\n\n![pedido_fluxo_seller_pt](https://cdn.statically.io/gh/vtexdocs/help-center-content/refs/heads/main/docs/pt/tutorials/pedidos/todos-os-pedidos/fluxo-e-status-de-pedidos_2.png)\n\nEsse é o fluxo do pedido visto pela loja responsável pelo envio dos produtos que compõem o pedido. O pedido foi realizado através de outra loja (o marketplace), e o fluxo do seller é iniciado depois da confirmação do pedido.\n\n1. Quando o pedido é recebido pelo seller, seu status inicial é `Pedido aceito`.\n2. Logo após o pedido ser recebido pelo seller, o status do pedido passa automaticamente para `Aguardando autorização para despachar`. Esse é um status de espera, para que o marketplace sinalize que obteve a confirmação do pagamento do pedido.\n\n  > ❗ A plataforma permite o avanço manual do status *Aguardando autorização para despachar* clicando em `Autorizar despacho`. Porém, quando o seller avança manualmente, não significa que o marketplace liberou o pedido para manuseio, e isso implica em um desencontro de informações. Utilize a movimentação manual com cautela. Recomendamos utilizá-la somente mediante autorização do marketplace para o despacho do pedido.\n\n3. O status passa automaticamente para `Janela para cancelamento`. O pedido ficará nesse estágio até o limite da [janela para cancelamento](/pt/docs/tutorials/configuracoes-gerais/#pedidos).\n\n  > ℹ️ A carência do cancelamento existe para que o cliente possa cancelar a compra sem a aprovação da loja, em um determinado período de tempo configurado previamente. Depois desse período, a loja precisa autorizar a solicitação de cancelamento do cliente.\n\n4. No status `Janela para cancelamento`, há duas possibilidades:\n    * **Pedido não cancelado**: se o tempo de carência expira e o cliente não solicita o cancelamento da compra, o status segue para `Pronto para manuseio`. Esse é o status que indica ao seller que o pedido já deve ser preparado para o envio.\n    * **Pedido cancelado**: caso o cliente tenha solicitado o cancelamento, ao invés de seguir para o manuseio, o pedido segue para cancelamento, e o status passará para `Iniciando cancelamento`. \n5. O pedido permanecerá no status `Pronto para manuseio` até que haja uma confirmação do seller de que ele iniciou o manuseio do pedido. A confirmação pode ser feita manualmente pelo Admi ou via integração com ERP utilizando a API [Start handling order](https://developers.vtex.com/docs/api-reference/orders-api#post-/api/oms/pvt/orders/-orderId-/start-handling).\n> ❗ Ao confirmar o início do manuseio, o seller assume a responsabilidade da reserva dos itens do pedido. A partir desse momento, se houver qualquer atualização no inventário, a plataforma VTEX desconsidera a reserva destes SKUs. Portanto, atualize o inventário para SKUs de um dado pedido apenas quando este for faturado. Dessa forma, evita-se a divergência de inventário dependendo da interação com a [integração de backoffice](https://developers.vtex.com/vtex-rest-api/docs/erp-integration-guide) da sua loja.\n\n6. Uma vez que o manuseio foi iniciado, é hora de faturar o pedido. A plataforma espera que a nota fiscal seja incluída. Caso haja algum erro, o status do pedido poderá permanecer em `Verificando nota fiscal`. Confira os [casos mais comuns](/pt/troubleshooting/o-pedido-da-minha-loja-esta-parado-no-status-verificando-nota-fiscal) para que o pedido permaneça nesse status. Vale lembrar que se o pedido estiver parcialmente faturado, ele poderá voltar para o status `Pagamento aprovado` até que o lojista [inclua as notas fiscais](/pt/docs/tutorials/faturar-um-pedido-manualmente), que somadas devem corresponder ao valor total do pedido.\n7. O último status do fluxo é o `Faturado`, após o qual o seller deve concluir o envio do pedido.\n\n> ❗ Note que: <ul> <li>O **cancelamento do pedido** pode ser iniciado em vários estágios do fluxo do pedido, seja por parte do cliente ou da loja. Nesse caso, após solicitado, o cancelamento o processo se dá de forma automática, incluindo o ressarcimento do valor pago ao cliente. O processo de cancelamento é finalizado quando chega ao estágio *Cancelado*.</li> <li>Sellers têm autonomia para forçar manualmente a movimentação de pedido durante o status *Aguardando autorização para despachar*. Isso implica em realizar a entrega sem que o marketplace tenha confirmado a liberação e sem o recebimento do pagamento do pedido. Em caso de movimentação manual, é dever do seller conferir se o pedido está apto a ser manuseado, inclusive se o pagamento foi confirmado.</li> </ul>\n\n### Fluxo completo\n\n![pedido_fluxo_completo_pt](https://cdn.statically.io/gh/vtexdocs/help-center-content/refs/heads/main/docs/pt/tutorials/pedidos/todos-os-pedidos/fluxo-e-status-de-pedidos_3.png)\n\nO fluxo completo do pedido é visto pela loja que realiza a venda e entrega do pedido. Ele é composto pelo fluxo de marketplace e o fluxo do seller de forma sequencial.\n\n1. A etapa inicial de um pedido no fluxo é o status `Aguardando confirmação do seller`, que representa o recebimento do pedido.\n2. O pedido automaticamente passa para o status `Pagamento pendente`. \n3. O sistema espera a confirmação do pagamento, e há duas formas de continuação no fluxo:\n    * **O pagamento do pedido é aprovado:** o status do pedido passa para `Pagamento aprovado` e começa o status `Janela para cancelamento`. Esse status delimita o tempo que o cliente tem para cancelar a compra sem a aprovação da loja. O pedido permanece nesse status até o [limite de tempo que foi configurado](/pt/docs/tutorials/configuracoes-gerais/#pedidos).\n    * **O pagamento do pedido não é aprovado:** a plataforma inicia o processo de cancelamento. Isso acontece automaticamente com o status do pedido passando por `Pagamento negado` e `Cancelando`. O pedido permanece nesse status até que a plataforma finalize o cancelamento, e o status mude para `Cancelado`. Depois de o pedido ser cancelado, o fluxo é finalizado.\n4. Com o pagamento aprovado e o tempo de cancelamento expirado, o status do pedido passa para `Pronto para manuseio`. Esse status sinaliza para o lojista que o pagamento foi confirmado e que agora deve ser feito o manuseio do pedido. A loja deve confirmar para a plataforma que iniciou o manuseio para o pedido progredir no fluxo. A confirmação pode ser feita manualmente pelo Admin ou via [API](https://developers.vtex.com/vtex-rest-api/docs/erp-integration-guide) com um ERP, por exemplo, utilizando a rota [Start handling order](https://developers.vtex.com/docs/api-reference/orders-api#post-/api/oms/pvt/orders/-orderId-/start-handling).\n> ❗ Ao confirmar o início do manuseio, o seller assume a responsabilidade da reserva dos itens do pedido. A partir desse momento, se houver qualquer atualização no inventário, a plataforma VTEX desconsidera a reserva destes SKUs. Portanto, atualize o inventário para SKUs de um dado pedido apenas quando este for faturado. Dessa forma, evita-se divergência de inventário dependendo da interação com a [integração de backoffice](https://developers.vtex.com/vtex-rest-api/docs/erp-integration-guide) da sua loja.\n\n5. Com o manuseio iniciado, o status do pedido passa para `Preparando entrega` e a próxima etapa é faturar o pedido. O sistema espera a nota fiscal com o status  `Verificando nota fiscal`. É preciso [incluir a Nota Fiscal](/pt/docs/tutorials/faturar-um-pedido-manualmente) que corresponda ao valor total do pedido. \n6. Com as notas fiscais incluídas, o status do pedido passa para o último status do fluxo: `Faturado`. A loja deve então concluir o envio do pedido.\n\nO cancelamento do pedido pela loja pode ser feito até o status `Faturado`. Depois de faturado, o pedido pode ter itens devolvidos, mas não pode ser alterado. Confira os artigos [Cancelar pedido](/pt/docs/tutorials/como-cancelar-pedido) e [Cancelamento de pedido solicitado pelo cliente](/pt/docs/tutorials/cancelamento-de-pedido-por-parte-do-cliente) para saber mais sobre o cancelamento de pedidos na perspectiva da loja e do cliente.\n\n### Cancelamento de pedido\n\nO cancelamento de um pedido pode ser iniciado por diversos motivos. Para cada tipo de cancelamento, há um resultado no fluxo do pedido:\n\n- **[Pedidos incompletos](/pt/docs/tutorials/entendendo-os-pedidos-incompletos):** quando o pedido está incompleto, o fluxo de pedido não é iniciado. Isso ocorre para que o seller não realize seu manuseio e não haja reserva do inventário.\n- **[Solicitação de cancelamento por parte do cliente](/pt/docs/tutorials/cancelamento-de-pedido-por-parte-do-cliente):** o cliente realiza o cancelamento durante a janela para cancelamento ou solicita o cancelamento para a loja. Quando o cancelamento ocorre dentro dessa período, os itens do pedido não são reservados. No entanto, se o cancelamento ocorrer após o manuseio do pedido (após o status `Iniciar manuseio`), os itens são reservados.\n- **[Cancelamento por parte da loja](/pt/docs/tracks/cancelar-pedido):** quando o seller ou marketplace desiste da venda e cancela o pedido.\n\nQuando é feita a solicitação de cancelamento de um pedido, a plataforma processa automaticamente o cancelamento do pedido. O ressarcimento do pagamento ao cliente depende do estágio em que o pagamento está e do meio de pagamento utilizado.\n\nNão é possível [cancelar pedidos](/pt/docs/tutorials/como-cancelar-pedido) que já tenham sido [faturados parcialmente](/pt/docs/tracks/faturas-parciais). Caso o cliente deseje substituir ou remover itens do pedido, é possível [alterar o pedido](/pt/docs/tutorials/alteracao-de-itens-de-um-pedido-finalizado).\n\n> ℹ️ Saiba mais sobre cancelamento e reembolso nos artigos [Por que meu pedido cancelado foi cobrado na fatura do cliente](/pt/faq/por-que-meu-pedido-cancelado-foi-cobrado-na-fatura-do-cliente), [Reembolso ou cancelamento](/pt/docs/tutorials/payment-provider-protocol#reembolsocancelamento).\n\nEnquanto o cancelamento está sendo processado, o status do pedido permanece em `Cancelando`. Depois que o cancelamento é concluído, o status do pedido passa para `Cancelado`. \n\n> ❗ Observe que quando o cancelamento ocorre antes da loja iniciar o manuseio do pedido (status *Preparando manuseio*), os itens têm a [reserva cancelada](/pt/docs/tutorials/como-a-reserva-funciona) no inventário.  No entanto, se o cancelamento é feito após esse status, os itens já terão a [reserva reconhecida](/pt/docs/tutorials/como-a-reserva-funciona#reserva-reconhecida) no inventário e a loja deve atualizar a quantidade de itens do inventário para que os SKUs de um pedido cancelado tenham também a sua reserva cancelada.\n\nPara saber mais sobre cancelamento de pedidos, confira o artigo [Por que meu pedido foi cancelado](/pt/troubleshooting/o-pedido-da-minha-loja-foi-cancelado).\n\n### Fluxo chain\n\n![pedido_fluxo_chain_pt](https://cdn.statically.io/gh/vtexdocs/help-center-content/refs/heads/main/docs/pt/tutorials/pedidos/todos-os-pedidos/fluxo-e-status-de-pedidos_4.png)\n\nO fluxo de pedidos visto pela loja da camada intermediária de uma venda em[ Multilevel Omnichannel Inventory](/pt/docs/tutorials/multilevel-omnichannel-inventory) é semelhante ao fluxo de pedidos do marketplace, exceto pelo recebimento do pagamento de pedidos. No estágio de `Pagamento pendente`, ao invés do chain receber o pagamento diretamente do Gateway, o que ocorre é que o marketplace informa ao chain que recebeu a confirmação do pagamento. \n\n## Observações\n\n- [Pedidos incompletos](/pt/docs/tutorials/entendendo-os-pedidos-incompletos): todos os pedidos começam na plataforma como incompletos. Os pedidos são completados durante o processo de finalização da compra. Se o pedido não seguir para a finalização, é possível que haja problemas durante o pagamento (externo a VTEX) ou falta de dados.\n- Os pedidos podem ter itens alterados até que comecem a ser faturados. Saiba mais sobre alteração e substituição de itens nos artigos [Substituição de pedidos](/pt/docs/tutorials/substituicao-de-pedidos) e [Alteração de itens de um pedido finalizado](/pt/docs/tutorials/alteracao-de-itens-de-um-pedido-finalizado).\n- Se um cancelamento é solicitado pelo cliente e essa solicitação é negada pelo lojista, o pedido pode seguir para status de `Pagamento pendente`.\n- Nos fluxos de pedidos com o status `Pronto para manuseio`, a loja deve realizar uma confirmação. É preciso de uma autorização ativa da loja para confirmar esse status e dar prosseguimento ao fluxo do pedido.\n- A baixa no estoque acontece automaticamente, quando a loja atualiza a quantidade de itens do inventário. Para saber mais sobre a reserva e a baixa no estoque, confira o artigo [Como a reserva funciona](/pt/docs/tutorials/como-a-reserva-funciona). \n\n## Tabela de status de pedidos\n\nVeja abaixo a tabela com os status de pedido. As informações da tabela estão dividas nas seguintes colunas:\n\n- **Status (Gerenciamento de pedidos):** identificação do status pelo Admin.\n- **Status (API):** identificação do status via API.\n- **Visto por:** em qual fluxo o status fica visível (marketplace, seller, chain e completo).\n- **Significado:** significado detalhado do status.  \n\n> ⚠️ Observe que os status do fluxo completo do pedido (fluxo visto pelas lojas responsáveis pela venda e entrega dos pedidos) coincidem com os status de marketplace e seller. Alguns status podem ser vistos via API, mas não ficam visíveis no fluxo do pedido visto no Admin no módulo **Todos os pedidos**.\n\n| Status Admin                  | Status API                                                                                             | Status Minha conta     | Visto por                                 | Significado                                                                                                                                                                                                                                                                                                                                 |\n|-------------------------------|--------------------------------------------------------------------------------------------------------|------------------------|-------------------------------------------|---------------------------------------------------------------------------------------------------------------------------------------------------------------------------------------------------------------------------------------------------------------------------------------------------------------------------------------------|\n| -                             | null                                                                                                   | -                      | Marketplace, seller, fluxo completo e chain | Pedidos criados e incompletos. O fluxo ainda pode ser iniciado pelo sistema ou o status do pedido consta como CancellationData, informando que ocorreu uma falha ao tentar completá-lo.                                                                                                             |\n| -                             | order-created*                                                                                         | -                      | Marketplace, fluxo completo e chain        | Pedido criado. O processamento dos dados do pedido é iniciado. Este é o primeiro estágio de um pedido, e significa que o sistema reuniu as informações básicas para processá-lo.                                                                                                                    |\n| Pagamento negado              | -                                                                                                      | Cancelado              | Marketplace, fluxo completo e chain        | O pagamento foi negado.                                                                                                                                                                                                                                                                                                                    |\n| Pedido aceito                 | order-accepted                                                                                         | -                      | Seller                                    | Seller recebe o pedido.                                                                                                                                                                                                                                                                                                                     |\n| Cancelando                    | canceling*                                                                                             | -                      | Marketplace, seller, fluxo completo e chain | Momento em que o pedido vai para o cancelamento. Nesse estágio, o módulo de [Pagamentos](/pt/tracks/pagamentos--6GAS7ZzGAm7AGoEAwDbwJG) é notificado sobre o cancelamento. O pedido ficará nesse status até que o módulo de Pagamentos conclua o processo de cancelamento.                                               |\n| -                             | on-order-completed                                                                                     | -                      | Marketplace, fluxo completo e chain        | A compra foi processada no checkout. Os dados do pedido estão completos.                                                                                                                                                                                                                                                                   |\n| -                             | on-order-completed-ffm                                                                                 | -                      | Seller                                    | A compra foi processada no checkout. Os dados do pedido estão completos.                                                                                                                                                                                                                                                                   |\n| Pagamento aprovado            | payment-approved                                                                                       | Pagamento aprovado     | Marketplace, fluxo completo e chain        | O pagamento do pedido foi aprovado.                                                                                                                                                                                                                                                                                                        |\n| Pagamento pendente            | payment-pending                                                                                        | Aprovando pagamento    | Marketplace, fluxo completo e chain        | Status de espera pela confirmação do pagamento, no módulo de [Pagamentos](/pt/tracks/pagamentos--6GAS7ZzGAm7AGoEAwDbwJG). Independentemente de o pagamento ter sido ou não confirmado, esse passo é obrigatório.                                                                                                        |\n| Cancelamento solicitado       | request-cancel                                                                                         | -                      | Marketplace e fluxo completo               | [Cliente solicita o cancelamento do pedido](/pt/docs/tutorials/cancelamento-de-pedido-por-parte-do-cliente).                                                                                                                                                                                         |\n| Cancelado                     | canceled                                                                                               | Cancelado              | Marketplace, seller, chain e fluxo completo | O pedido é finalizado sem sucesso. A transação de pagamento no módulo de [Pagamentos](/pt/tracks/pagamentos--6GAS7ZzGAm7AGoEAwDbwJG) é cancelada neste momento.                                                                                                                  |\n| Janela para mudança de pagamento | window-to-change-payment                                                                             | -                      | Marketplace                               | Período de tempo para mudança de pagamento.                                                                                                                                                                                                                                                                                                |\n| Janela para mudança de seller | window-to-change-seller                                                                                | -                      | Marketplace                               | Período de tempo para [mudança de seller](/pt/docs/tutorials/change-seller).                                                                                                                                                                                                  |\n| Aguardando confirmação do seller | waiting-for-authorization                                                                           | Pedido confirmado      | Marketplace, fluxo completo e chain        | Aguardando liberação do seller para prosseguir com o fluxo do pedido.                                                                                                                                                                                                                                                                      |\n| -                             | waiting-for-fulfillment                                                                                | -                      | Seller                                    | Espera pelo fulfillment do pedido. Status exclusivo para lojas que utilizam um Warehouse Management System (WMS).                                                                                                                                                                                                                          |\n| -                             | waiting-ffmt-authorization                                                                             | -                      | Seller                                    | Aguardando a autorização do marketplace.                                                                                                                                                                                                                                                                                                   |\n| Aguardando autorização para despachar | waiting-for-manual-authorization                                                                | -                      | Seller                                    | É um status de espera, no qual o seller aguarda o marketplace autorizar a continuação dos processos do pedido.                                                                                                                                                                                                                             |\n| Autorizar despacho            | authorize-fulfillment                                                                                  | -                      | Seller, fluxo completo                     | Processo interno de liberação para manuseio. Aqui ocorre a [confirmação da reserva](/pt/docs/tutorials/como-a-reserva-funciona#reserva-confirmada). Quando o marketplace não autoriza o seller a despachar o pedido em até 30 dias, o pedido é automaticamente cancelado pela plataforma.                         |\n| Janela para cancelamento      | window-to-cancel                                                                                       | Preparando pedido      | Seller e fluxo completo                   | Status do tempo de cancelamento do cliente. Após a aprovação do pagamento, o cliente tem 30 minutos (definido como padrão nas [Configurações Gerais](/pt/docs/tutorials/configuracoes-gerais/) do módulo de **Gerenciamento de Pedidos**) para realizar seu cancelamento.                                                       |\n| -                             | ready-for-invoicing                                                                                    | -                      | Marketplace e fluxo completo               | O pedido está pronto para ser faturado em lojas que tem picking e packing no processo de fulfillment.                                                                                                                                                                                                                                     |\n| Verificando nota fiscal       | invoice*                                                                                               | Preparando pedido      | Marketplace, chain e fluxo completo        | A plataforma está verificando a nota fiscal incluída. Saiba mais em [Por que o pedido está no status \"Verificando fatura\"](/pt/troubleshooting/o-pedido-da-minha-loja-esta-parado-no-status-verificando-nota-fiscal).                                                                                                   |\n| Faturado                      | invoiced                                                                                               | Entregando à transportadora | Marketplace, seller, chain e fluxo completo | O fluxo foi finalizado com sucesso e o pedido foi entregue à transportadora. Se a transação foi feita via cartão de crédito, a liquidação do valor é realizada neste momento.                                                                                                                          |\n| Faturado                      | invoiced (após usar o endpoint [Update order tracking](https://developers.vtex.com/docs/api-reference/orders-api#put-/api/oms/pvt/orders/-orderId-/invoice/-invoiceNumber-/tracking)) | Enviando pedido        | Marketplace, seller, chain e fluxo completo | O fluxo foi finalizado com sucesso e o pedido está sendo enviado. Se a transação foi feita via cartão de crédito, a liquidação do valor é realizada neste momento.                                                                                                                                    |\n| Faturado                      | invoiced (após enviar `true` no campo `isDelivered` do endpoint [Update order tracking](https://developers.vtex.com/docs/api-reference/orders-api#put-/api/oms/pvt/orders/-orderId-/invoice/-invoiceNumber-/tracking)) | Pedido enviado | Marketplace, seller, chain e fluxo completo | O fluxo foi finalizado com sucesso e o pedido enviado. Se a transação foi feita via cartão de crédito, a liquidação do valor é realizada neste momento.                                                                                                                                                |\n| Pronto para manuseio          | ready-for-handling                                                                                     | Preparando pedido      | Seller                                    | Status que indica que é preciso iniciar o manuseio, preparar a nota fiscal e o rastreamento do pedido. Nesse status, ocorre a confirmação da [reserva](/pt/docs/tutorials/como-a-reserva-funciona) do item.                                                                                                    |\n| Iniciar manuseio              | start-handling*                                                                                        | -                      | Seller, fluxo completo                     | Status de autorização para o fluxo do manuseio continuar. Caso haja [integração com ERP](https://developers.vtex.com/vtex-rest-api/docs/erp-integration-guide#send-order-cancelations), esse status espera a confirmação do ERP para que o fluxo do pedido continue.                                                                          |\n| Cancelamento solicitado       | cancellation-requested                                                                                 | -                      | Seller                                    | Cancelamento solicitado.                                                                                                                                                                                                                                                                                                                   |\n| -                             | waiting-for-mkt-authorization                                                                          | -                      | Chain                                     | Esperando autorização do marketplace para enviar a autorização para o seller.                                                                                                                                                                                                                                                              |\n| -                             | waiting-seller-handling                                                                                | -                      | Marketplace                               | Marketplace da conta principal esperando o início do processo de manuseio, quando se trata de um pedido de Multilevel Omnichannel Inventory. Para o seller white label, aparece o status authorize-fulfillment.                                                                                                                             |\n| Preparando entrega            | handling                                                                                               | Preparando pedido      | Seller, fluxo completo                     | Status no qual os itens do pedido são [reservados](/pt/docs/tutorials/como-a-reserva-funciona). O pedido fica em manuseio aguardando notificações de fatura, geralmente vindas do ERP.                                                                                                                          |\n| Aprovar pagamento             | -                                                                                                      | -                      | Marketplace e fluxo completo               | Ação do sistema. O fluxo não para nesse status a não ser que tenha erro.                                                                                                                                                                                                                                                                    |\n| Aguardando decisão do seller  | -                                                                                                      | -                      | Marketplace e fluxo completo               | O pedido aguarda a confirmação do seller de que o pedido será cancelado.                                                                                                                                                                                                                                                                    |\n| Solicitar cancelamento        | -                                                                                                      | -                      | Marketplace e fluxo completo               | Status que dá início ao fluxo de cancelamento. Há dois tipos de cancelamento possíveis: pela [loja](/pt/docs/tutorials/como-cancelar-pedido) e pelo [cliente](/pt/docs/tutorials/cancelamento-de-pedido-por-parte-do-cliente).                                          |\n\n> ℹ️ Os status assinalados com asteriscos (*) na tabela não permitem modificação ou cancelamento, pois estão sob ação da plataforma."}